RepublicOfData .io Subscribe

The Lab Notebook

How we build what's newly possible with data

Build logs, architecture decisions, and raw demos from experiments across prediction markets, market intelligence, and AI-native data pipelines. The process, not the polish.

Recent from the lab
The Newsroom I Built on Top of My Data Pipeline

The Newsroom I Built on Top of My Data Pipeline

The Data Report is my weekly roundup of what's moving in the data practitioner's market. What vendors are shipping, what practitioners are arguing about, what'

Olivier Dupuis — 20 Apr 2026
Data Stack Tools Are Shipping Their Own Agent Context. I Tested Dagster's.

Data Stack Tools Are Shipping Their Own Agent Context. I Tested Dagster's.

Tools in the data stack have always shipped docs, examples, and best practices. What’s changing is the packaging. Dagster,

Olivier Dupuis — 03 Feb 2026
The 7 Layers of Market Intelligence in a Box

The 7 Layers of Market Intelligence in a Box

A practical blueprint for anyone who wants answers instead of an overflowing inbox The Problem I’m overwhelmed by the

Olivier Dupuis — 30 Nov 2025
Agentic Data Fusion for Market Intelligence

Agentic Data Fusion for Market Intelligence

How we built a multi-agent intelligence pipeline that fuses internal data with external signals to uncover hidden market dynamics and generate strategic insights.

Olivier Dupuis — 15 Jul 2025
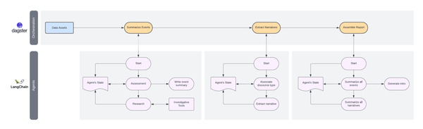
How AI Agents Assemble the Climate Narratives Report

How AI Agents Assemble the Climate Narratives Report

This post explores how the assembler agent transforms raw data into the Climate Narratives Report, showcasing AI’s role in streamlining workflows and generating actionable insights.

Olivier Dupuis — 24 Jan 2025
Exploring the Climate Resilience Data Platform: A Survey of Its Assets
Climate Change

Exploring the Climate Resilience Data Platform: A Survey of Its Assets

This post explores the Climate Resilience Data Platform, showcasing how it sources climate articles, tracks social conversations, and classifies narratives. A behind-the-scenes look at refining data products to reveal societal insights and advance the mission of RepublicOfData.io.

Olivier Dupuis — 03 Jan 2025
Orchestrating an AI Agent Prototype with Hex, Dagster, and LangChain 🤖
AI Agents

Orchestrating an AI Agent Prototype with Hex, Dagster, and LangChain 🤖

The need for automation in data analysis, especially around complex topics like climate change, has never been greater. In this

Olivier Dupuis — 06 Oct 2024
Unleashing Investigative Reporter AI Agents across a Data Platform: A Prototype
AI Agents

Unleashing Investigative Reporter AI Agents across a Data Platform: A Prototype

This prototype showcases an AI agent that investigates social conversations on climate change. It assesses discussions, gathers additional context from external tools, and generates summaries, demonstrating how AI can enrich data platforms with deeper insights.

Olivier Dupuis — 23 Sep 2024
Running a data mining operation using AI agents with Dagster and LangChain frameworks
AI Agents

Running a data mining operation using AI agents with Dagster and LangChain frameworks

Discover how we built a climate data platform using Dagster for orchestration, LangChain for AI agents, and OpenAI for data enrichment. The platform mines media articles and tracks social network conversations to analyze evolving climate narratives across time and geography.

Olivier Dupuis — 09 Sep 2024
The Geography of Climate Discourses
Data Science

The Geography of Climate Discourses

Explore how climate change conversations differ across the U.S. with a map highlighting dominant discourse types in each state. See how regional attitudes shape the discussion on this issue.

Olivier Dupuis — 02 Aug 2024
Enforcing Structure and Assembling Our AI Agent

Enforcing Structure and Assembling Our AI Agent

Conversations Analyzer - Part 3 of 3 📚The Conversations Analyzer series: - Part 1: Building up a Local Generative AI

Olivier Dupuis — 11 Jul 2024
Optimizing and Engineering LLM Prompts with LangChain and LangSmith

Optimizing and Engineering LLM Prompts with LangChain and LangSmith

Conversations Analyzer - Part 2 of 3 📚The Conversations Analyzer series: - Part 1: Building up a Local Generative AI

Olivier Dupuis — 28 Jun 2024